依托复旦大学附属中山医院建设的厦门市泛血管疾病精准诊治重点实验室。

  依托科之杰新材料集团有限公司建设的厦门市工程添加剂重点实验室。

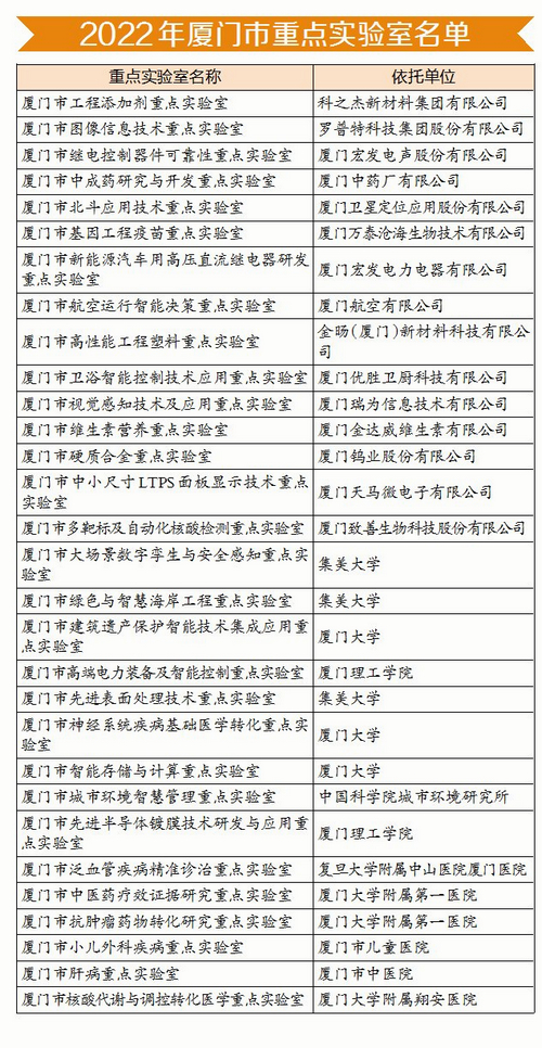
  近日,市科技局发布2022年认定的厦门市重点实验室名单,共有30家入选。

  获新认定的国家、省、市级重点实验室,可享受这些扶持政策:省市级学科类重点实验室,无偿资助100万元;企业类重点实验室,无偿资助200万元;国家级重点实验室,一次性无偿资助1000万元。

  企业类重点实验室占五成

  2022年新认定的30家市级重点实验室中,企业类有15家,占了五成。至此,我市企业类重点实验室由原来的24家增至39家。我市给予15家企业类重点实验室共计2455.13万元扶持,以及15家学科类重点实验室1500万元扶持,合计3955.13万元。

  据悉,此前认定的厦门市重点实验室主要依托高校、医疗机构、科研院所建设,科技型企业相对较少。针对我市重点实验室中企业类占比偏低的现状,市科技局于2021年底启动了企业类重点实验室预申报工作。此次获批的企业类重点实验室在基础条件、研发投入、取得成效、开放共享等方面具备较高水准。

  例如,依托科之杰新材料集团有限公司建设的厦门市工程添加剂重点实验室,围绕工程添加剂领域发展中亟须解决的关键技术、共性技术问题等开展基础和应用研究,研制出100余种新型混凝土改性材料。

  “混凝土外加剂是在搅拌混凝土过程中掺入、占水泥质量5%以下的、能显著改善混凝土性能的化学物质,广泛应用于桥梁、港口、公路、机场等建设领域。”企业负责人介绍,该产品广泛应用在混凝土搅拌站、预制高强管桩、高速铁路、高速公路、核电、火电、大桥、港口、码头等建筑领域的混凝土工程。

  目前,科之杰的研发成果已应用在中国国际丝路中心大厦、恒丰贵阳中心、舟山跨海大桥、厦门轨道交通、福厦铁路一标乌龙江特大桥等重点工程。

  “认定我市重点实验室,有利于引导企业加大研发投入,开展应用基础研究和关键核心技术研究,为推动行业科技进步提供支撑。”市科技局有关负责人表示,重点实验室建设加强了我市原始创新能力,为我市科技进步和产业发展提供新理论、新产品、新技术,实现科技创新驱动产业升级和经济发展,将有力提升城市核心竞争力。

  重点实验室建设步伐加快

  重点实验室是我市科技创新体系的重要组成部分,是开展高水平基础研究和应用基础研究的核心平台,是聚集和培养优秀科技人才、配备先进科研装备、开展高水平学术交流、促进科技资源开放共享、产出高水平科研成果的重要载体。

  近年来,为贯彻落实创新驱动发展战略,促进产学研紧密结合,围绕产业和社会发展需要,开展应用技术研究或前瞻性、探索性研究课题,推动科技成果转化应用与产业化,我市依托具有较强科研实力、人才队伍的行业骨干企业、高等学校、科研院所和医院,加快重点实验室建设,形成以国家级重点实验室为示范、省市级重点实验室为中坚的新局面。

  其中,市级重点实验室建设步伐不断加快,总体规模不断壮大,管理水平不断增强。在141家市级重点实验室中,学科类重点实验室有102家,包括高校54家、科研院所13家、医院35家。

  具体来看,高校科研院所类重点实验室涵盖信息、材料、生物医药、生物学、环境科学和海洋科技等学科;医院类重点实验室涵盖肿瘤、心血管疾病、神经内外科、代谢性疾病、新生儿疾病、生殖遗传、口腔、眼科、耳鼻咽喉科等关系百姓生命和健康福祉的重要疾病研究;企业类重点实验室主要包括新一代信息技术、现代农业、生物医药、新能源、新材料、节能环保和人工智能等战略性新兴产业领域和未来产业领域。

  其中,生物医药类重点实验室是一个亮点,在临床研究、破解生物医药研发关键薄弱环节、相关创新产品的应用和推广力度取得明显突破和重大进展。例如,依托厦门艾德生物医药科技股份有限公司建设的厦门市个性化分子诊断重点实验室,该实验室“基于外周血分子分型的肺癌个体化诊疗体系建立及临床推广运用技术”获国家科技进步奖二等奖,艾德生物打造了一条完整的“肿瘤个体化分子诊断试剂产品”产业链,是国内外同行业中产品种类最丰富、齐全的企业。

  【重大突破】

  近年来,我市重点实验室面向行业和产业需求,开展一系列应用基础研究和关键核心技术攻关,取得一系列重大突破和成绩。

  ●厦门市新能源发电设备与电能变换技术重点实验室:依托单位科华恒盛股份有限公司,该实验室的“海岛/岸基高过载大功率电源系统关键技术与装备应用”项目,获2020年度国家科技进步二等奖。

  ●厦门市分子纳米技术与分析科学重点实验室:依托厦门大学化学化工学院,在大规模碳基晶体管阵列制备的精度和取向上取得突破,为高性能生物传感器的构建奠定了坚实的基础。

  ●厦门市计算机视觉与模式识别重点实验室:依托华侨大学计算机科学与技术学院,创新提出了一种通用跨媒体哈希检索框架。

  ●厦门市速冻调制食品重点实验室:依托福建安井食品股份有限公司建设,领跑研发全球第一条鱼糜制品微波组合加工生产线,其相关技术成果获2020年度高等学校科学研究优秀成果技术发明一等奖。

  ●厦门市音视频统一通信重点实验室:依托厦门亿联网络技术股份有限公司建设,自主研制的VCS产品,实现了高清视频协作系统产品的国产化和进口替代。

  【数字】

  截至目前,厦门市已获批建设国家级重点实验室4家,省部共建国家重点实验室1家,省级重点实验室66家,市级重点实验室141家。

  【点击】

  技术创新典例

  研制首支国产HPV疫苗

  依托万泰生物建设的厦门市基因工程疫苗重点实验室。

  2019年,由厦门大学夏宁邵教授团队联合厦门万泰沧海生物技术有限公司研制的首支国产HPV疫苗(俗称宫颈癌疫苗)馨可宁上市,使我国成为继美国和英国之后,世界上第3个实现宫颈癌疫苗独立供应的国家。更为难得的是,接种国产HPV疫苗3针总费用仅为进口疫苗价格的一半多。从2020年5月上市至2021年底1年多的时间,销售额超39亿元。

  依托万泰生物建设的厦门市基因工程疫苗重点实验室,一项重要任务就是和HPV(人乳头瘤病毒)赛跑。实验室与夏宁邵团队在疫苗领域长期开展关键核心技术攻关,搭建出了国内首个“大肠杆菌表达类病毒颗粒疫苗”技术平台,该项技术目前已经获中国专利和国际发明专利共18项,研发产品已获国内外113项专利授权。

  此前,世界主流基因工程疫苗采用酵母细胞、昆虫细胞或哺乳动物细胞等真核细胞作为制备疫苗的表达系统。而夏宁邵团队通过大量反复实验,则将目光瞄向了大肠杆菌。

  与仿制药不同,他们开辟了一条全新的技术线路——为全世界疫苗研究和生产贡献出一种质优价廉的选择。

  取得突破的关键,是将大肠杆菌作为人用疫苗生产的工程细胞,在全球首创出原核表达类病毒颗粒疫苗技术体系。据了解,大肠杆菌作为表达系统具备独特优势,制备简单、成本低廉,虽然研发阶段门槛很高,但是一旦实现技术突破,易于大规模复制生产,能大大提高疫苗的可及性。

  如今,馨可宁不仅实现了国内量产,还获得世界卫生组织PQ认证和摩洛哥、尼泊尔的上市许可,成为首支走出国门的HPV疫苗。基于这套自主创新的技术线路,中国有望在未来研制更多更为复杂的疫苗。眼下,第二代九价宫颈癌疫苗正开展Ⅲ期临床试验。

  不断拓展北斗+卫星互联网应用

  厦门市北斗应用技术重点实验室的展厅。

  北斗卫星导航技术研究及应用是国家主要的战略发展方向之一。依托厦门卫星定位应用股份有限公司建设运行的厦门市北斗应用技术重点实验室,以北斗云系列产品为基础,围绕北斗智慧交通、警务及海洋大脑的陆海大交通应用,不断拓展北斗+卫星互联网应用。

  在北斗领域,厦门卫星定位应用股份有限公司已投资建设多个北斗高精度CORS基站,构建高精度卫星定位网络环境,向我市以及周边地区提供全自动、全天候、实时、连续的北斗高精度位置服务。

  厦门市北斗应用技术重点实验室自主研发的北斗(高精度)位置信息服务云平台,能够为公交、出租、两客一危、渣土车、货运车、环卫车、押运车等特殊业务车辆及各类船舶提供信息化服务。目前已为4000多家政企客户、20余万营运车船提供服务。

  该实验室重点研究方向包括政府监管、企业应用、公众服务三个方面。其中包括为交通、海洋、警务等管理部门提供信息化的决策支持,提升政府的综合监管能力和服务水平,助力城市精细化管理,促进被动管理向主动管理转变;与此同时,为企业的安全生产、节能增效提供数据支持;还为公众提供出行信息查询、失物查找等服务。

  实验室积极推进“基于北斗/物联网的智慧交通云平台”“基于北斗/物联网的智慧海洋云平台”“北斗交通综合运行协调与应急指挥中心”等产品的研发及转化,有效促进了北斗产业化应用的建设和发展,获得多项省市级科技进步奖。

  未来,厦门市北斗应用技术重点实验室将继续在北斗与物联网、云计算、大数据、人工智能、5G通信、数字孪生、元宇宙等新一代信息技术的协同攻关和融合应用等方面发力,发挥基于北斗的高精度位置信息服务的特色优势,持续专注于北斗+卫星互联网产品的创新研发及推广应用,充分发挥技术和资源整合优势,加大研发投入,促进成果转化,助力我市推进新兴数字产业高质量发展。(文/记者 吴君宁  通讯员 杨国宁  图/受访者 提供